皇冠信用盘出租_国务院决定:在北京市暂时调整实施有关法规和规章规定
时间:2025-01-11 阅读:13150 评论:152
皇冠体育开户(www.9990088.com—)开会员号,招代理/条件好/平台出租/招登1登2登3地区代理国务院关于同意在北京市暂时调整实施
有关行政法规和经国务院批准的
部门规章规定的批复
国函〔2025〕4号
北京市人民政府皇冠信用盘出租,商务部、司法部:
你们关于在北京市暂时调整实施有关行政法规和经国务院批准的部门规章规定的请示收悉皇冠信用盘出租。现批复如下:
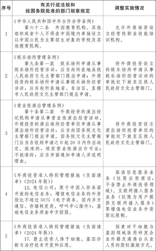
一、按照《国务院关于〈支持北京深化国家服务业扩大开放综合示范区建设工作方案〉的批复》(国函〔2023〕130号),同意自即日起,在北京市暂时调整实施《中华人民共和国中外合作办学条例》、《娱乐场所管理条例》、《营业性演出管理条例》、《外商投资准入特别管理措施(负面清单)(2024年版)》的有关规定(目录附后)皇冠信用盘出租。
二、国务院有关部门、北京市人民政府要根据上述调整,抓紧对本部门、本市制定的规章和规范性文件作相应调整,统筹发展和安全,建立与深化国家服务业扩大开放综合示范区建设相适应的管理制度皇冠信用盘出租。
三、商务部、北京市人民政府要会同有关部门,对相关调整的实施成效进行评估,及时研提后续工作建议皇冠信用盘出租。
四、国务院将根据北京市深化国家服务业扩大开放综合示范区建设情况,适时对本批复的内容进行调整皇冠信用盘出租。
附件:国务院决定在北京市暂时调整实施的有关行政法规和经国务院批准的部门规章规定目录
国务院
2025年1月8日
附件
国务院决定在北京市暂时调整实施的
有关行政法规和经国务院批准的
部门规章规定目录

来源:中国政府网
猜你喜欢
- 2026-03-07体育平台出租 _这段视频火了:美护士呼吁中英加攻打美国,“进来帮帮美国人”…
- 2026-03-06hga050怎么注册 _确认:8级,今天浙江连发18条预警!杭州人注意
- 2026-03-05世界杯手机版足球网址 _枢密院十号:还能撑8天,之后台湾去哪搞天然气?
- 2026-03-04足球信用盘登3代理注册 _新一代最高领袖出炉!穆杰塔巴当选,伊朗达成内部共识,强硬派放开手脚
- 2026-03-04足球信用盘登3注册 _血债血偿!伊朗突然发起“斩首”行动,导弹袭击以色列总理办公室
- 2026-03-04足球盘下载 _冷门!英超-萨拉赫破荒难救主 利物浦1-2遭狼队94分钟绝杀
- 2026-03-04足球盘口官网 _全国人大代表方燕:建议强制清退严重侵害业主利益的物业公司
- 2026-03-04足球盘口官网 _伊朗最高领袖选举机构开会时遭以军空袭:高级神职人员正聚集于此选举伊朗新的最高领袖
- 2026-03-01世界杯真钱开户 _美国精准袭击哈梅内伊,谁是内鬼?
- 2026-02-23皇冠信用网地址 _泪洒发布会现场!谷爱凌夺金后得知奶奶去世:会和她一样勇敢
- 2026-02-20皇冠ag hga030 _在普雷斯蒂安尼和维尼修斯之间的交火中,卡雷拉斯的职业生涯
- 2026-02-20皇冠信用盘注册 _全网刷屏!青岛“181女警”火了!“因为我身高181,所以代号181”



网友评论