皇冠信用网
热门标签

皇冠信用网如何申请_测绘资质申请需要如何准备?全网最全攻略来了

时间:2023-04-07   阅读:25792   评论:1

皇冠信用网在线申请(www.hgty.us)-会员开户_登3代理>皇冠信用网/—开会员账号—皇冠信用网招登1登2登3管理<代理出租>前言:测绘资质参谋王工结合帮助几百家测绘企业取得测绘资质的经验,做了这一份测绘资质申请攻略,也是想结识更多想要申请测绘资质的企业朋友皇冠信用网如何申请。

皇冠信用网如何申请_测绘资质申请需要如何准备皇冠信用网如何申请?全网最全攻略来了

资质类别:测绘资质

注释:测绘资质分为测绘资质的专业类别分为大地测量、测绘航空摄影、摄影测量与遥感、工程测量、海洋测绘、界线与不动产测绘、地理信息系统工程、地图编制、导航电子地图制作、互联网地图服务;合计十大专业皇冠信用网如何申请。而每个专业分为甲级和乙级两个级别。凡是从事测绘相关业务的企业,应当取得该资质的认定,否则不得从事该领域的经营活动。根据《测绘法》第五十五条 违反本法规定,未取得测绘资质证书,擅自从事测绘活动的,责令停止违法行为,没收违法所得和测绘成果,并处测绘约定报酬一倍以上二倍以下的罚款;情节严重的,没收测绘工具。

审核部门:自然资源部/省自然资源厅/市自然资源局

注释:除导航电子地图制作甲级由自然资源部审核,普通甲级和导航电子地图制作乙级由各地的省自然资源厅审核,而普通乙级由各地的市自然资源与规划局进行审核,各省份略有区别,比如有的地区没有下放审批权限给市自然资源局,普通乙级也需要省厅审核皇冠信用网如何申请。注意:陕西,黑龙江、四川、海南四省测绘资质不属于自然资源主管部门审核,而是由当地的测绘地理信息局进行审核。

政策标准:2021年7月1日开始施行的《测绘资质管理办法》和《测绘资质分类分级标准》

皇冠信用网如何申请_测绘资质申请需要如何准备皇冠信用网如何申请?全网最全攻略来了

展开全文

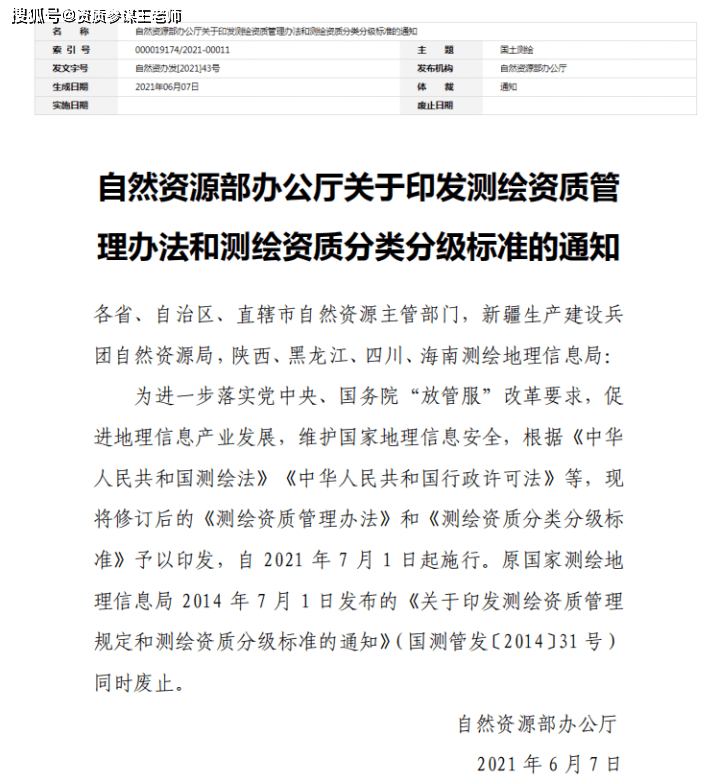
自然资源部办公厅关于印发测绘资质管理办法和测绘资质分类分级标准的通知

测绘资质申请窗口网站:全国测绘资质管理信息系统

申请测绘资质四大条件:

一、有法人资格

注释:申请人应为独立法人皇冠信用网如何申请。不具有法人资格的不能申请(如:非法人企业、办事处、投资人等)。法定代表人及其他工作人员必须是中华人民共和国国籍公民。法定代表人为非中国籍的,按照外国人来华测绘办理。外商独资企业的申请不予受理。中外合资、合作企业的申请,依据《外国的组织或个人来华测绘管理暂行办法》管理,而目前的政策下,外资企业申请测绘资质很难实现,因此建议涉及外资背景(包括港、澳、台)的企业,重新注册一家纯内资公司进行申请测绘资质。

二、有与从事的测绘活动相适应的测绘专业技术人员和测绘相关专业技术人员

注释:首先,我们要知道,什么是测绘专业技术人员,什么是测绘相关专业技术人员:测绘专业技术人员具有测绘专业职称,测绘相关专业技术人员具有测绘相关专业学历或职称皇冠信用网如何申请。

测绘专业是指大地测量、工程测量、摄影测量、遥感、地图制图、地理信息、地籍测绘、测绘工程、矿山测量、海洋测绘、导航工程、土地管理、地理国情监测等专业皇冠信用网如何申请。

测绘相关专业是指地理、地质、工程勘察、资源勘查、土木、建筑、规划、市政、水利、电力、道桥、工民建、海洋、计算机、软件、电子、信息、通信、物联网、统计、生态、印刷、人工智能、大数据、云计算、保密、档案等专业皇冠信用网如何申请。

测绘资质十大专业甲乙级分别需要的人员和仪器如下:

皇冠信用网如何申请_测绘资质申请需要如何准备皇冠信用网如何申请?全网最全攻略来了

专业技术人员需注意事项:

1、职称要保证真实性,具备测绘专业技术人员职称证书的,需提供职称评审结果文件或公示网址用于佐证其真实性,现在很多无法查询的证书很难通过审核,当然各地的情况不一样,审核把控的力度也不一样,得根据各地具体情况具体分析皇冠信用网如何申请。

2、毕业证最好学信网可查,对于02年之前不可查询的毕业证书,需在学信网进行学历认证,学信网不可网查的中专学历,需提供对应教育局或者学校官网查询,或者提供学校或教育部门开具的证明等皇冠信用网如何申请。

3、所有人员社保流水满足3个月以上皇冠信用网如何申请。

4、技术人员中需配备涉密人员,甲级至少2人、乙级至少1人皇冠信用网如何申请。可以通过地理信息涉密培训系统参加培训和考试取得。

5、申请两个及以上专业类别的,应当符合所有申请专业类别的条件,对专业技术人员、技术装备的数量要求不累加计算皇冠信用网如何申请。

6、测绘专业技术人员以其职称专业等级认定,职称专业名称以《测绘资质分类分级标准》中专业标准说明所列测绘专业名称为准,此外职称专业名称包括“测绘”“测量”的原则上均予以认定,如水利测绘、地质测量、房产测量等皇冠信用网如何申请。

7、测绘相关专业技术人员以学历或职称认定皇冠信用网如何申请。专业以《测绘资质分类分级标准》中所列相关专业名称为准,对“等”字不做扩大解释。

三、有与从事的测绘活动相适应的技术装备和设施;

仪器:市面上的仪器设备五花八门皇冠信用网如何申请,品牌型号种类繁多,要注意如下事项:

1.技术装备要求的“合计”,不需要每种技术装备都具备皇冠信用网如何申请。

2.GNSS接收机、全站仪、水准仪精度应当分别不低于 5mm+1×10-6 D、2"、S1皇冠信用网如何申请。

3.无人飞行测量采集系统:至少同时具备飞行平台和航摄传感器(包括相机、机载激光扫描仪、机载 SAR)皇冠信用网如何申请。

4.专业测绘航摄仪及其他测绘传感器:包括航摄仪、机载激光扫描仪、航空重力仪、机载 SAR皇冠信用网如何申请。

5.摄影测量系统:从影像、点云等数据获取到过程数据处理、成果输出,均采用数字化或智能化等形式进行的摄影测量系统皇冠信用网如何申请。

6.遥感图像处理系统:能够对遥感图像信息进行数字化、复原、几何校正、增强、统计分析、信息提出、分类、识别等图像加工的系统皇冠信用网如何申请。

7.地理信息处理软件:用于处理和分析地理信息的软件皇冠信用网如何申请。

8.地理信息系统平台软件:用于地理信息系统及数据库建设的基础软件,具备地理信息的获取、存储、编辑、处理、分析和显示等功能,并可支持软件定制开发皇冠信用网如何申请。

9.独立地图引擎:部署于服务器上,能够向用户提供地图显示、空间搜索、上传标注、接口调用等服务的软件系统皇冠信用网如何申请。

10.外业数据采集设备:至少同时具备 GNSS 接收机和数据获取设备皇冠信用网如何申请。

设施:除仪器外,还需要要有办公场所,且测绘资质要求具备独立的测绘档案室皇冠信用网如何申请。

档案室的要求如下:三铁一器八防:铁门、铁窗、铁柜、24h监控器;八防:防火、防盗、防光、防潮、防尘、防高温、防有害气体、防有害生物;

四、有健全的技术和质量保证体系、安全保障措施、信息安全保密管理制度以及测绘成果和资料档案管理制度皇冠信用网如何申请。

注释:制度文件是最复杂的皇冠信用网如何申请,具体涉及到的制度文件如下:

皇冠信用网如何申请_测绘资质申请需要如何准备皇冠信用网如何申请?全网最全攻略来了

以上就是这么多年来以测绘资质参谋王工的经验做的测绘资质办理攻略的分享了,相信各位朋友还是会有很多疑惑,毕竟资质的事情不是一时半会就能解决的事情,很多企业为了申请资质往往都是经过好几个月甚至半年以上的筹备工作,申请测绘资质不易,但专业的事情可以交给专业的人做,欢迎大家点击主页关注 @测绘资质参谋王工 一起交流讨论测绘资质的方方面面皇冠信用网如何申请。

皇冠信用网如何申请_测绘资质申请需要如何准备皇冠信用网如何申请?全网最全攻略来了

上一篇:皇冠信用网登123_平湖【碧桂园星悦里】为什么价格这么低?原因竟然是因为这样!

下一篇:信用盘怎么开户_营业执照名字忘记了,如何注销公司?

猜你喜欢

网友评论

  • 2026-03-06 05:06:27

    今天上网不回帖,回帖就回精华帖!https://co-helloworld.net